Agroforestry boosts soil-mediated ecosystem services in the humid and sub-humid tropics: a meta-analysis

[thumbnail of Main text.pdf]
Preview
Text
- Accepted Version
· Available under License Creative Commons Attribution Non-commercial No Derivatives.
[thumbnail of Figures (1).pdf]
Preview
Text
- Supplemental Material
· Available under License Creative Commons Attribution Non-commercial No Derivatives.
[thumbnail of Table 1.pdf]
Preview
Text
- Supplemental Material
· Available under License Creative Commons Attribution Non-commercial No Derivatives.

Please see our End User Agreement.

It is advisable to refer to the publisher's version if you intend to cite from this work. See Guidance on citing.

Add to AnyAdd to TwitterAdd to FacebookAdd to LinkedinAdd to PinterestAdd to Email

Muchane, M. N., Sileshi, G. W., Gripenberg, S. ORCID: https://orcid.org/0000-0002-8788-2258, Jonsson, M., Pumarino, L. and Barrios, E. (2020) Agroforestry boosts soil-mediated ecosystem services in the humid and sub-humid tropics: a meta-analysis. Agriculture, Ecosystems and Environment, 295. 106899. ISSN 0167-8809 doi: 10.1016/j.agee.2020.106899

Abstract/Summary

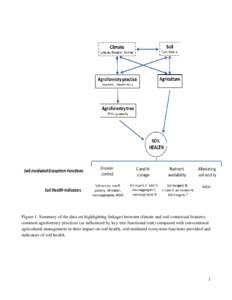
Agroforestry has been increasingly recognized as a key example of agroecological praxis contributing to the sustainable intensification of food production while providing a number of additional benefits to society. However, a quantitative synthesis of the impact of agroforestry on soil health and associated ecosystem services in the humid and sub-humid tropics is still lacking. The objective of this study was to quantify the contribution of agroforestry practices to soil-mediated ecosystem services, specifically, regulation of soil erosion, storage of soil organic carbon (SOC) and nitrogen (N), availability of soil N and phosphorus (P) to crops, and alleviation of soil acidity across the humid and sub-humid tropics. The analysis demonstrated that agroforestry can reduce soil erosion rates by 50 % compared to crop monocultures. This finding is supported by higher infiltration rates, lower runoff, higher proportion of soil macroggregates, and greater stability of soil structure under agroforestry. SOC increased by 21 %, N storage increased by 13 %, available N by 46 % and available P by 11 % while soil pH increased by 2% under agroforestry compared to crop monocultures. We conclude that agroforestry can make significant contributions to provision of soil-mediated ecosystem services in the humid and sub-humid tropics.

Altmetric Badge

Dimensions Badge

Item Type Article
URI https://reading-pure-test.eprints-hosting.org/id/eprint/89345
Identification Number/DOI 10.1016/j.agee.2020.106899
Refereed Yes
Divisions Life Sciences > School of Biological Sciences > Ecology and Evolutionary Biology
Publisher Elsevier
Download/View statistics View download statistics for this item

Downloads

Downloads per month over past year

University Staff: Request a correction | Centaur Editors: Update this record