A randomised double-blind placebo-controlled feasibility trial of flavonoid-rich cocoa for fatigue in people with relapsing and remitting multiple sclerosis

[thumbnail of 18-12-10 MS cocoa RCT paper accepted.pdf]
Preview
Text
- Accepted Version
[thumbnail of CONSORT 2010 Flow Diagram accepted.pdf]
Preview
Text
- Supplemental Material

Please see our End User Agreement.

It is advisable to refer to the publisher's version if you intend to cite from this work. See Guidance on citing.

Add to AnyAdd to TwitterAdd to FacebookAdd to LinkedinAdd to PinterestAdd to Email

Coe, S., Cossington, J., Collett, J., Soundy, A., Izadi, H., Ovington, M., Durkin, L., Kirsten, M., Clegg, M., Cavey, A., Wade, D. T., Palace, J., DeLuca, G., Chapman, K., Harrison, J. M., Buckingham, E. and Dawes, H. (2019) A randomised double-blind placebo-controlled feasibility trial of flavonoid-rich cocoa for fatigue in people with relapsing and remitting multiple sclerosis. Journal of Neurology, Neurosurgery, and Psychiatry, 90. pp. 507-513. ISSN 1468-330X doi: 10.1136/jnnp-2018-319496

Abstract/Summary

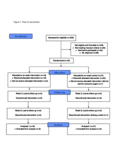
The impact of flavonoids on fatigue has not been investigated in Relapsing and Remitting Multiple Sclerosis (RRMS). Objective: To determine the feasibility and estimate the potential effect of flavonoid-rich cocoa on fatigue and fatigability in RRMS. Methods: A randomised double-blind placebo-controlled feasibility study in people recently diagnosed with RRMS and fatigue, throughout the Thames Valley (ISRCTN: 69897291). During a six week intervention participants consumed a high or low flavonoid cocoa beverage daily. Fatigue and fatigability were measured at three visits (weeks 0, 3 and 6). Feasibility and fidelity were assessed through recruitment and retention, adherence and a process evaluation. Results: 40 pwMS (10 men, 30 women, age 44 ± 10 yrs) were randomised and allocated to high (n=19) or low (n=21) flavonoid groups and included in analysis. Missing data was <20% and adherence to intervention of allocated individuals was >75%. There was a small effect on fatigue (Neuro-QoL: effect size {ES} 0.04; confidence interval {CI} -0.40-0.48) and a moderate effect on fatigability (six-minute walk test: ES 0.45; CI -0.18 - 1.07). There were seven adverse events (four control, three intervention), only one of which was possibly related and it was resolved. Conclusion: A flavonoid beverage demonstrates the potential to improve fatigue and fatigability in RRMS.

Altmetric Badge

Dimensions Badge

Item Type Article
URI https://reading-pure-test.eprints-hosting.org/id/eprint/81646
Identification Number/DOI 10.1136/jnnp-2018-319496
Refereed Yes
Divisions Life Sciences > School of Chemistry, Food and Pharmacy > Department of Food and Nutritional Sciences > Human Nutrition Research Group
Publisher BMJ Publishing Group
Download/View statistics View download statistics for this item

Downloads

Downloads per month over past year

University Staff: Request a correction | Centaur Editors: Update this record